家有小學畢業生的家長請注意了,小學應屆畢業生信息確認、小升初“個別生”信息網上登記時間調整為7月7日—9日。
今天,市教育局發布小升初政策問答以及主城區小學應屆畢業生信息確認、區縣(市)小學應屆畢業生信息確認、小升初“個別生”信息網上登記、小升初網上報名、民辦初中補招報名5份操作指南,一定要收好嘍!
特別提醒:原我局公布過的小學應屆畢業生信息確認、小升初“個別生”信息網上登記時間為7月6日—8日,因故推遲一天開始,即調整為7月7日—9日,小升初網上報名時間同步調整為7月15—16日,其余保持不變。
今年小升初報名要注意什么?具體有哪些流程,一起來看看吧!
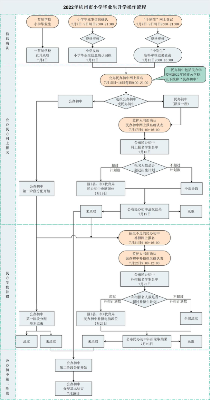
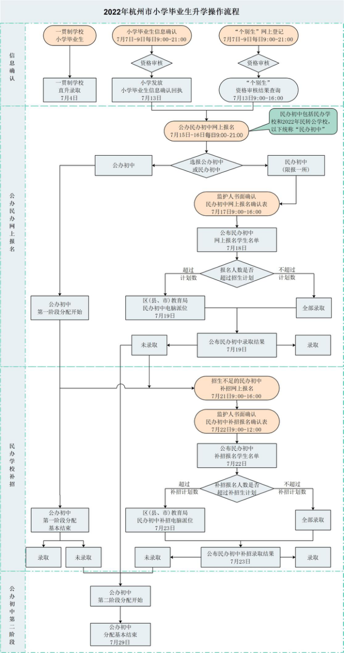
1.小升初具體日程如何安排? 2.2022年小學應屆畢業生升學報名如何進行? 答:2022年小升初繼續實行網上報名,包括小學應屆畢業生信息確認和網上報名2個階段。符合在我市就讀初中條件的小學應屆畢業生(監護人)應在規定時間登錄浙里辦APP(手機端)——義務教育階段學校學生入學一件事聯辦(或搜索入學早知道)——杭州市小升初管理系統(電腦端網站址:czbm.hzedu.gov.cn)進行信息確認和網上報名。報名時,應在公辦初中或民辦初中(包括民轉公學校,下同)中選報一類,其中選報民辦初中者限選報一所,具體操作按照系統提示進行。報名時間截止后,報名信息不能更改。 ※溫馨提示 (1)小升初招生錄取工作由各區、縣(市)教育行政部門組織實施,具體方案詳見各區、縣(市)教育行政部門公告。 (2)小學應屆畢業生信息確認時間為7月7日-9日(每日9:00-21:00)(桐廬縣詳見當地教育局公告)。 網上報名時間:7月15日-16日(每日9:00--21:00)。 (3)在系統開放的任意時間內完成相應操作即可,完成操作的具體時間不影響招生錄取順序和升學結果。通常系統開放第一天(7月7日)注冊登錄人數較多,容易發生網絡擁堵,建議主城區家長于7月8日開始注冊登錄,分流高峰。 “小升初管理系統”支持手機端操作,也可以使用電腦并選擇360(極速模式)、火狐、谷歌等瀏覽器。期間如出現無法正常登錄系統等情況,請檢查網絡連接是否正常、電腦瀏覽器版本及設置是否符合要求,也可聯系孩子在讀小學班主任或教務員,由其提供幫助。建議家長適當留出處置時間,不要在7月9日和7月16日晚上臨近系統關閉時操作,避免因突遇電腦故障、網絡故障等,導致無法在規定時間內完成相應操作,影響升學。 3.“個別生”的對象有哪些?報名如何進行? 答:“個別生”是指符合下列條件之一的小學畢業生: ①具有上城區、拱墅區、西湖區、濱江區、錢塘區、西湖風景名勝區戶籍,在上述區域以外的小學就讀,要求回戶籍地升學的小學畢業生。(注:戶籍與就讀學校分別屬于上述區域中不同區的,不屬于“個別生”,應登錄“小學應屆畢業生信息確認”界面填報。) ②具有蕭山區、余杭區、臨平區、富陽區、臨安區、桐廬縣、淳安縣、建德市戶籍,在非本區、縣(市)小學就讀,要求回戶籍地升學的小學畢業生。(舉例:如戶籍在蕭山區,實際就讀小學不在蕭山區,要求回蕭山區升學的,應按“個別生”報名。) ③符合市委市政府《關于杭州市高層次人才、創新創業人才及團隊引進培養工作的若干意見》(市委〔2015〕2號)等規定引進的高層次人才、創新創業人才子女和省委人才辦認定的在杭省部屬單位引進的高層次人才子女;持有屬地為杭州的《浙江省海外高層次人才居住證》的引進人才等各級各類經營管理人才、創新創業人才的子女,在外地小學畢業,要求到杭州市升學的。 2022年小升初“個別生”實行網上報名,包括網上登記和網上報名2個階段,信息網上登記時間為7月7日-9日(每日9:00-21:00),網上報名時間為7月15日-16日(每日9:00--21:00)。 符合在我市就讀初中條件的“個別生”(監護人)應在規定時間登錄浙里辦APP(手機端)——義務教育階段學校學生入學一件事聯辦(或搜索入學早知道)——杭州市小升初管理系統(電腦端網站址:czbm.hzedu.gov.cn)進行相關操作。 4. 2022年小學畢業生升學網上報名的對象有哪些? 答:經區、縣(市)教育行政部門審核通過的小學應屆畢業生(含“個別生”),不包括已被杭州外國語學校初中部、浙江省音樂學院附屬音樂學校錄取和一貫制學校直升的學生。 報名時,應在公辦初中或民辦初中中選報一類,其中選報民辦初中者,在“確認升學區、縣(市)”的區域內限報一所。 5.選報民辦初中前,監護人需要做哪些準備? 答:監護人應了解擬報學校的辦學情況,如辦學理念、辦學特色、辦學條件、收費標準、招生規模、住宿條件等信息,根據孩子和家庭情況,慎重考慮,理性選擇。 根據國家、省市有關規定,我市“公參民”學校(含其他民辦義務教育學校,下同)今年轉為公辦學校的,仍按原方式招生,招生范圍、報名及錄取等與今年民辦學校招生相同。 6. 民辦學校招生范圍是怎么樣的? 答:根據國家、省市有關文件精神,區、縣(市)教育行政部門批設的民辦學校在所在區、縣(市)范圍內招生,未招足的民辦學??衫^續在所在區、縣(市)范圍內補招一次(余杭區、臨平區范圍內民辦學校今年在上述兩區范圍內招生和補招,下同);市教育局批設的民辦學校(杭州綠城育華學校、杭州云谷學校、杭州娃哈哈雙語學校)應先在學校所在區范圍內招生,所在區范圍內招不滿的,可申請并經市教育局同意,在市域范圍內補招一次。 7.民辦初中補招網上報名對象有哪些? 答:除已被杭州外國語學校初中部、浙江省音樂學院附屬音樂學校、民辦初中錄取和一貫制學校直升的學生外,所有經區、縣(市)教育行政部門審核通過的小學應屆畢業生(含“個別生”)均可報名,包括已報名公辦初中的學生和報名民辦初中未錄取的學生。 招生不足的民辦初中補招報名時間:7月21日9:00-16:00。 8. 在九年制學校就讀的六年級學生可以參加民辦初中網上報名嗎? 答:初中的招生對象為小學畢業生,九年制學校是否校內直升,由主管的區、縣(市)教育行政部門根據該校的學制和課程設置情況確定,并已提前告知家長。具體情況可咨詢就讀學校及學校所在區、縣(市)教育行政部門。 9. 選報民辦初中后,須監護人書面確認嗎?書面確認地點在哪里?如未按時進行書面確認會如何處理? 答:是的,民辦初中網上報名或審批地招生不足的民辦初中補招報名后,均須進行書面確認。 在杭州市小學就讀的,監護人到就讀小學進行書面確認;“個別生”到區、縣(市)教育行政部門指定地點進行書面確認。 民辦初中網上報名書面確認時間:7月17日9:00--16:00。 招生不足的民辦初中補招報名書面確認時間:7月22日09:00--12:00。 未按時進行書面確認的,將按自動放棄報名處理,相應的報名無效。 10. 選報或補招報名的民辦初中的學生,若未被錄取的,小升初怎么分配? 答:上述學生按“同類情況排序靠后”的原則,排在只報公辦初中的同類別學生之后錄取。 11. 選報同一民辦學校的雙(多)胞胎子女家庭,如何申請組合綁定參加電腦派位? 答:雙(多)胞胎子女均需正常網上報名,選報同一所民辦初中的,監護人可申請組合綁定參加電腦派位。網上報名階段于7月17日9:00-16:00,補招報名階段于7月22日9:00-12:00,憑戶口簿、出生證等有效證件向所報名的民辦學校主管教育部門提出書面申請。如派位錄取,則組合綁定的雙(多)胞胎均被錄??;如派位未錄取,則組合綁定的雙(多)胞胎均不錄取。 12. 被民辦初中錄取的學生能否放棄就讀民辦初中,參加公辦初中升學分配? 答:不能。是否報讀民辦初中完全由學生家庭自主決定,監護人在給學生報名前應充分考慮家庭自身情況和學校辦學情況等各種因素,慎重決定是否報讀民辦初中,一旦被所報民辦初中錄取,錄取結果不能更改,公辦初中不能錄取已被民辦初中錄取的學生。 13. 網上報名或補招報名成功后,是否可以更改?更改次數有限制嗎? 答:在網上報名或補招報名兩個階段對應的系統開放時間內,學生(監護人)可多次進行報名信息修改,修改次數沒有限制。相應時間截止后,不能進行報名更改操作。 在相應的系統開放時間內,憑學生的身份證件號碼和登錄密碼進入系統,在報名記錄界面,根據系統提示進行操作即可。 需要特別提醒的是,學生(監護人)進行“撤銷報名”操作之后,如在網上報名或補招報名截止時間前,未進行“重新報名”的操作,系統將只記錄最后一次的“撤銷報名”結果,即按撤銷民辦初中報名處理。請家長務必仔細確認,慎重操作。 14. 民辦初中網上報名、補招報名學生名單會公布嗎? 答:經監護人簽字確認的民辦初中網上報名、補招報名學生名單,由民辦初中所在地的區、縣(市)教育行政部門公布,家長也可通過【浙里辦APP—入學早知道—杭州市義務教育階段學校學生入學】查詢,具體時間為: 7月18日,公布民辦初中網上報名學生名單。 7月22日,公布民辦初中補招報名學生名單。 請家長在規定時間內及時關注,如有異議,請向報名民辦初中所在地的區、縣(市)教育行政部門咨詢。 15. 如何查詢錄取結果? 答:7月19日,民辦初中所在地的區、縣(市)教育行政部門公布民辦初中錄取結果,家長也可通過【浙里辦APP—入學早知道—杭州市義務教育階段學校學生入學】查詢。 7月23日,民辦初中所在地的區、縣(市)教育行政部門公布民辦初中補招錄取結果,家長也可通過【浙里辦APP—入學早知道—杭州市義務教育階段學校學生入學】查詢。 公辦初中錄取結果由公辦初中負責公布,請家長關注區、縣(市)教育行政部門和學校的相關招生信息。 16.家中沒有電腦或不會操作怎么辦? 答:監護人可以聯系學生就讀小學班主任,由就讀小學提供幫助。 17.咨詢和投訴電話 上城區教育局 87802200 ?86974946 ?86974947 拱墅區教育局 88259970 ?88259199 ?85337082 西湖區教育局 87965057 ?87965058 濱江區教育局 87702150 ? 錢塘區教育局 86871717 西湖風景名勝區社發局 87173402 蕭山區教育局 83698076 ?82491672 ?83525572 余杭區教育局 86163979 臨平區教育局 86233265(小學)86220109(初中) 富陽區教育局 63347347 ?63379560 臨安區教育局 63722965 61067186(小學)63793266(初中) 建德市教育局 64721043(入學)64735807(其它) 桐廬縣教育局 64218517 淳安縣教育局 64813180 杭州市教育局 89583593 來源:杭州教育發布

